2017年11月15日,国家卫计委发布《中医诊所备案管理暂行办法》,规定将中医诊所由许可管理改为备案管理,2017年12月1日起正式施行。
这里所说的中医诊所,是指在中医药理论指导下,运用中药和针灸、拔罐、推拿等非药物疗法开展诊疗服务,以及中药调剂、汤剂煎煮等中药药事服务的诊所。这也是为开办中医诊所松绑,让开办中医诊所更加便利!
那符合什么条件能办《中医诊所备案证》?该怎么办?需要提交什么材料呢?接下来为你一一解答。

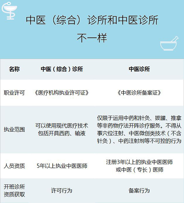
《中医诊所备案管理暂行办法》施行后,中医诊所将分为两类,一类是取得《医疗机构执业许可证》的中医(综合)诊所,一类是取得《中医诊所备案证》的中医诊所,两者有一定的区别。

也就是说,对备案的中医诊所诊疗范围有规定:
①备案的中医诊所不得提供西医西药服务;
②备案的中医诊所并非所有的中医药服务都可以开展,对所开展的技术存在不可控的医疗安全隐患和风险的不得在中医诊所开展,如中医微创类技术、中药注射剂、穴位注射等。

①个人举办中医诊所的——
应当具有中医类别《医师资格证书》并经注册后在医疗、预防、保健机构中执业满三年,或者具有《中医(专长)医师资格证书》;
法人或者其他组织举办中医诊所的,诊所主要负责人应当符合上述要求。
②符合《中医诊所基本标准》。
③中医诊所名称符合《医疗机构管理条例实施细则》的相关规定。
④符合环保、消防的相关规定。
⑤能够独立承担民事责任。
《医疗机构管理条例实施细则》规定不得申请设置医疗机构的单位和个人,不得举办中医诊所。

①《中医诊所备案信息表》;
②中医诊所主要负责人有效身份证明、医师资格证书、医师执业证书;
③其他卫生技术人员名录、有效身份证明、执业资格证件;
④中医诊所管理规章制度;
⑤医疗废物处理方案、诊所周边环境情况说明;
⑥消防应急预案。
法人或者其他组织举办中医诊所的,还应当提供法人或者其他组织的资质证明、法定代表人身份证明或者其他组织的代表人身份证明。

举办中医诊所的,报拟举办诊所所在地县级中医药主管部门备案后即可开展执业活动。
按照备案流程规定,中医药主管部门收到备案材料后,对材料齐全且符合备案要求的予以备案,通过后发放《中医诊所备案证》。
材料不全或者不符合备案要求的,应当当场或者在收到备案材料之日起五个工作日内一次告知备案人需要补正的全部内容。


中医诊所实行备案制后,进一步放宽诊所主要负责人的条件,具有中医类别《医师资格证书》并经注册后在医疗、预防、保健机构中执业满三年即可,突破了以往医师注册后在医疗、预防、保健机构中执业必须满五年的限制。
另外,具有《中医(专长)医师资格证书》的人员也可以开办中医诊所,而且没有对取得《中医(专长)医师资格证书》后的从业年限的限制。
《中医医术确有专长人员医师资格考核注册管理暂行办法》于2017年12月20日正式实施,今后民间中医通过考核取得《中医(专长)医师资格证书》后,也能拥有开办中医诊所的资质。


在《医疗机构执业许可证》有效期到期之前,自主选择举办诊所的管理方式:
仅提供《中医诊所备案管理暂行办法》规定的中医药服务的,在《医疗机构执业许可证》有效期到期之前,可以按照《医疗机构管理条例》的要求管理,也可以按照备案要求管理(注销原《医疗机构执业许可证》后按本办法规定进行备案)。
提供的服务不符合《中医诊所备案管理暂行办法》规定的服务范围或者存在不可控的医疗安全隐患和风险的中医诊所,仍然按照《医疗机构管理条例》的要求实行管理。

绝对不会!
依据《中医诊所备案管理暂行办法》规定,卫生监督机构将自中医诊所备案之日起三十日内,对备案的中医诊所进行现场核查,对相关材料进行核实,并定期开展现场监督检查,以督促中医诊所及从业人员能严格依法执业,提高医疗质量,保障人民群众的健康权益。


举办中医诊所、炮制中药饮片、委托配制中药制剂应当备案而未备案,或者备案时提供虚假材料的,由中医药主管部门和药品监督管理部门按照各自职责分工责令改正,没收违法所得,并处三万元以下罚款,向社会公告相关信息;
拒不改正的,责令停止执业活动或者责令停止炮制中药饮片、委托配制中药制剂活动,其直接责任人员五年内不得从事中医药相关活动。

中医诊所超出备案范围开展医疗活动的,由所在地县级人民政府中医药主管部门责令改正,没收违法所得,并处一万元以上三万元以下罚款;情节严重的,责令停止执业活动。


举办中医诊所、炮制中药饮片、委托配制中药制剂应当备案而未备案,或者备案时提供虚假材料的,由中医药主管部门和药品监督管理部门按照各自职责分工责令改正,没收违法所得,并处三万元以下罚款,向社会公告相关信息;
拒不改正的,责令停止执业活动或者责令停止炮制中药饮片、委托配制中药制剂活动,其直接责任人员五年内不得从事中医药相关活动。
来源:“深圳卫生监督”微信公众号