近日,中山大学附属医院科研团队完成一项重要研究,有望为这类患者带来全新的治疗希望。
9月26日,中山大学附属第七医院(简称“中山七院”)院长文卫平教授、中山大学附属第六医院(简称“中山六院”)涂召旭研究员与中山大学附属第一医院李健教授、文译辉教授团队在国际知名期刊Advanced Science(中科院一区,IF=14.1)上发表一项突破性研究:开发一种“有机纳米片”,能够像“智能吸尘器”一样,精准识别并清除引发过敏性气道炎症的“信号兵”——上皮来源的小细胞外囊泡(sEVs),从源头上抑制过敏反应。

论文第一作者:涂召旭,通讯作者:文卫平/李健/涂召旭/文译辉教授
小喷嚏,大麻烦:被忽视的“隐形健康杀手”
很多人认为过敏性鼻炎不过是“打几个喷嚏”的小毛病,实则不然。据统计,全球有超过15%的人受其困扰,我国患病率也高达17.6%,儿童更是“重灾区”。值得注意的是,约40%过敏性鼻炎患者可能发展为哮喘,治疗难度和经济负担将大幅增加。
目前,除了对症用药,唯一的方法是特异性免疫治疗,但疗程长达2~3年,费用高,且对三、四成患者效果不佳。因此,医学界一直在寻找更高效、更精准的治疗策略。
文卫平、涂召旭团队发现:过敏原刺激鼻腔后,上皮细胞会释放出大量小细胞外囊泡(sEVs),其中携带的双链DNA(dsDNA)会激活免疫细胞,尤其是树突状细胞(DC),从而“点燃”气道炎症。这就好比在身体里派出了一批“炎症信号兵”,不断传递过敏信号,导致炎症反复发作、难以控制。

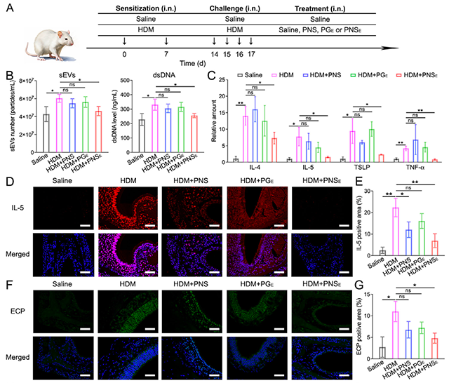
研究结果表明:过敏性鼻炎患者鼻腔分泌物中上皮sEVs及其中dsDNA水平显著升高。
研究团队由此提出:如果能精准清除这些信号兵,是否就能阻断炎症的传播链?他们开发出的“有机纳米片”,能在鼻腔内精准识别并吸附这些sEVs,并将其带离“战场”,从而抑制下游的免疫激活和炎症反应。
身体里的“信号战”:从警报到炎症的连锁反应

“有机纳米片”通过清除上皮sEVs缓解过敏性气道炎症的机制图。
为了更生动解释这一机制,可以将过敏性鼻炎患者的鼻腔,想象成一个对过敏原过度反应的“社区”——
①过敏原(比如花粉、尘螨)通过呼吸进入鼻腔后首先会碰到社区最外围的保安——鼻腔上皮细胞;
②这些保安一见到入侵者,不会直接搏斗,而是立即释放大量“警报泡泡”(即小细胞外囊泡sEVs),其中装着重要的“内部通缉令”(即双链DNA dsDNA);
③这些泡泡在社区中飘荡,很快被核心的“免疫指挥部”——树突状细胞(DC)接收;
④原本树突状细胞在安静巡逻,一看到“通缉令”,立刻启动一级警戒,拉响警报,召唤大量“炎症部队”展开无差别攻击,导致鼻腔血管扩张、神经受刺激、组织肿胀,引发鼻塞、打喷嚏、流涕等过敏症状。
“纳米吸尘器”:精准拦截,从源头“治本”的突破
在探明上述过敏机制的基础上,文卫平、涂召旭团队研制出“智能泡泡回收车”(有机纳米片),能在“保安”刚释放“警报泡泡”时就迅速吸附并清除,使“通缉令”无法传递,“指挥部”收不到错误信号,从而避免炎症爆发。

研究结果表明:“有机纳米片”可以有效缓解小鼠模型的过敏性气道炎症。
与现有疗法相比,这项技术具有三大优势:
一是精准靶向上皮sEVs,不全面打压免疫系统;
二是源头干预,从炎症启动环节入手,可以及时遏制过度炎症反应;
三是安全性好,团队开发的“有机纳米片”具有较好的生物相容性。
目前,该技术已在细胞和动物实验中取得积极效果。下一步,研究团队将推动临床前研究和人体试验,争取早日应用于临床。
文卫平教授表示:“这项技术不仅适用于过敏性鼻炎,未来还有望拓展到哮喘、过敏性皮炎等其他过敏性疾病。”
相关链接:
作为我国耳鼻喉头颈外科领域的知名专家,文卫平教授已于近期履新中山大学附属第七医院院长。该项研究成果是文卫平教授担任中山六院院长期间,带领该院科研团队完成的原创性工作。未来,他将携团队继续推进该技术的临床转化与后续研究。
来源:中山大学附属第七医院